2024年5月10日~5月12日,金年会官网12个参赛队伍在全国大学生机械创新设计竞赛负责人王莹、指导教师苟颖的带领下赴陕西科技大学参加第十一届全国大学生机械创新设计大赛(陕西赛区竞赛)。
在比赛期间,金年会jinnianhuicom院长王永锋、副院长李懿亲自莅临比赛现场,和指导老师以及参赛学生交流,指导学生答辩技巧。同时王莹、王鹏、王晋鹏、毕永强等指导老师也根据现场的比赛情况给学生详细说明了如何向评委展示自己的作品。



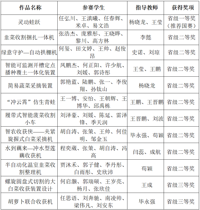
最终,经过5月11日、12日的多轮汇报、实物演示和现场问辩,在各参赛队伍的奋力拼搏下,金年会官网取得了一等奖1项,二等奖9项,三等奖2项的好成绩,其中“高性能仿生机械”作品“灵动蛙跃”在省赛中名次位列第8,被推荐进入国赛,在这项赛事上实现了历史性的突破。具体获奖名单如下:

全国大学生机械创新设计大赛每两年举办一次,是国内最具影响力的大学生竞赛项目之一,是大学生学科和技能竞赛A类赛事,大赛旨在引导高等学校在教学中注重培养大学生的创新设计意识、综合设计能力与团队协作精神;加强学生动手能力的培养和工程实践的训练,提高学生针对实际需求进行创新思维、机械设计和制作的能力;促进机械设计成果转移转化;吸引、鼓励广大学生踊跃参加课外科技活动,为优秀人才脱颖而出创造条件。
(文/图 金年会jinnianhuicom 王莹 审核/李懿)