金年会jinnianhuicom
学校首页
设为首页
加入收藏
首页
学院概况
学院简介
历史沿革
学院领导
组织机构
联系方式
师资队伍
师资概况
特聘专家
教学名师
导师名录
教师名录
人才招聘
教育教学
专业建设
教学管理
教学改革
教学成果
学科竞赛
专业介绍
机械设计制造及其自动化
机械电子工程
机器人工程
智能制造工程
科学研究
学术动态
研究平台
科研团队
学科方向
科研成果
实验中心
中心简介
仪器设备
对外服务
党群工作
组织机构
党风廉政
党务公开
学习园地
工会之家
学生工作
党团活动
学风建设
就业服务
心理健康
资助育人
师生服务
通知公告
教师下载
学生下载
院务监督
学院概况
学院简介
历史沿革
学院领导
组织机构
联系方式
学院领导
位置:
首页
>
学院概况
>
学院领导
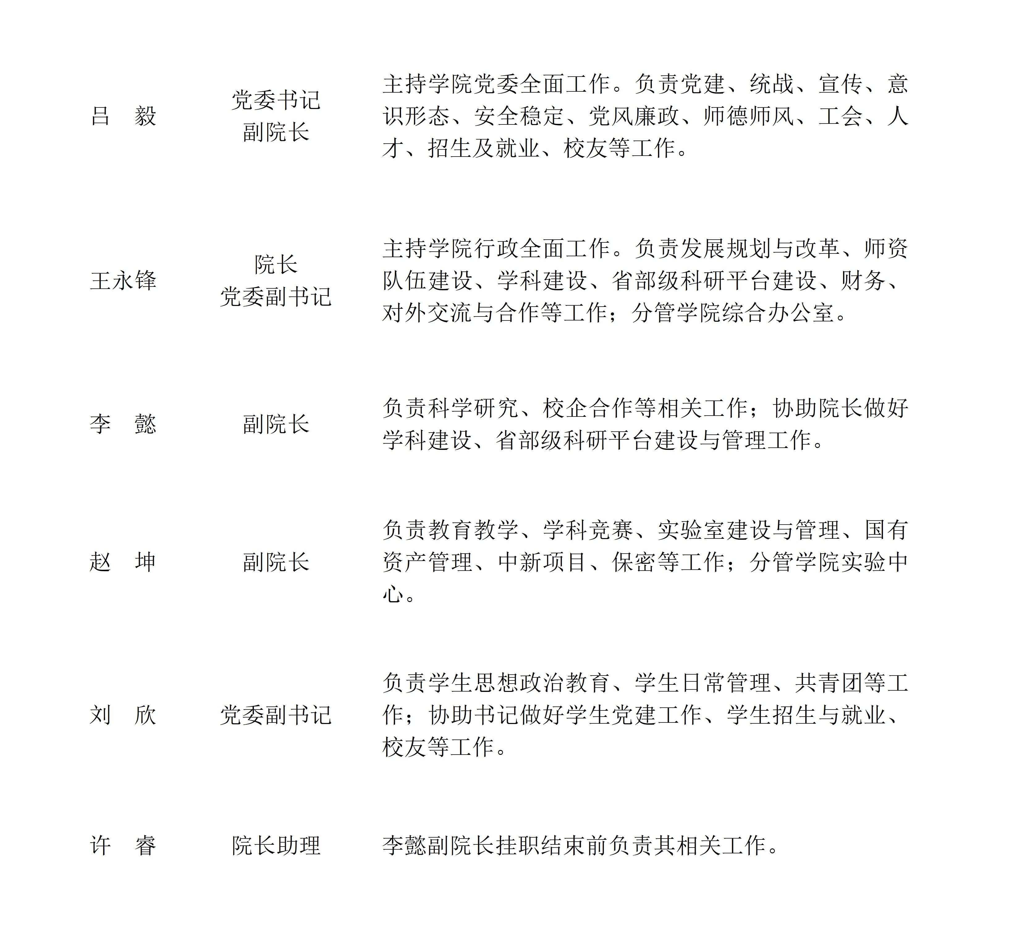
学院领导
地址:陕西省西安市西二环259号 邮编:710077
Copyright © 金年会-www.jinnianhui.com|诚信信誉至上
陕ICP备11002504号-2
技术支持:网络信息中心